文/圖 水產前沿 李釩、植銀素 合影留念 時間先回到7年前。 2011年,湛江市對蝦苗種協會(簡稱協會)為當地苗企爭取到進口親蝦的免稅政策。 2012年10月,協會與SIS種蝦公司展開談判,將原計劃漲到60美元/尾的種蝦價格,壓低到55美元/尾。 2013年10月,由于親蝦質量問題日益突出,協會以此為由,與SIS種蝦公司展開談判并希望SIS降價,否則聯合會員削減進口量。遺憾的是雙方未達成共識,談判宣告破裂。 2013年10月23日,人民日報撰文《“組織”的力量在成長》,對協會牽頭的湛江蝦苗企業與海外壟斷巨頭的角力進行了大力褒揚,并表示,這是“組織”的力量在成長。 2014年3月30日,人民日報再次撰文《蝦苗協會的“成長煩惱”》,將此前的談判稱為“一次成功的‘降價’與一次破裂的談判。”,這一年,種蝦價格沒有上漲,也促使SIS開始重視種蝦的質量問題。 2018年8月27日,也就是今天,由湛江市對蝦苗種協會主辦的“2018湛江市對蝦苗種協會種蝦技術交流暨采購洽談會”在湛江市舉行。 11家種蝦供應商(SIS、KonaBay(科那灣)、API、SyAqua(日夜快)、SPD、TOP(頂豐)、TGS(海灣)、CP(正大)、科海、壬海、桂海)、25家協會企業代表(海茂、騰飛、東方、海威、海源、恒興、國聯、粵海、海興農、海壹、中聯、金海角、好仕達、壯大、藍海、眾利、勝博、錦佳、匯興、羅騰、輝騰、潤暉、粵大、海科、一龍)以及廣東省動物疫病預防控制中心、湛江市科學技術協會、湛江市海洋與漁業局、廣東海洋大學、律師和苗種協會等代表出席本次會議。 這是時隔5年后,國內苗企與國外種蝦公司再一次回到談判桌上,對雙方以前所存在的分歧以及將來所能預見的問題進行商討。 “以前都是企業與企業之間點對點的交流,這樣大范圍的、正式的洽談會,在協會成立以來還是第一次。”協會會長彭樹鋒在接受本刊采訪時說到,這次商談與以往的形式都不一樣,也隱約讓人感覺到一個信號正釋放出來——種苗協會的力量在增強,國內苗企聯合索要語話權。 1、談判的背景 中國是全球最大種蝦進口國,湛江市則是國外種蝦進口大市,2016年進口量為15萬對,進囗量約占全國進口量的一半。如此大的進口體量,前幾年卻面臨著種蝦被國外幾家大公司壟斷,簽訂供貨合同、親蝦價格、質量由外囯公司說了算,我們沒有話語權的窘境。 在市場方面,近年來由于市場對種蝦需求呈現多樣化,國內自主選育種蝦不斷崛起,市場也開始出現了分化,種蝦市場由原來的SIS一家獨大,到SIS、科那灣和正大三足鼎立,發展到現在的百花齊放,據說達到17家之多,種蝦被國外幾家大公司壟斷成為了歷史。 另一方面,進口親蝦質量不穩定也是不爭的事實。從近幾年對蝦養殖情況來看,由于各種因素的影響,例如氣侯多變、環境污染、飼料質量下降、親蝦選育路線等,進口親蝦繁育的一代苗抗病能力差,死亡率提高、長速減慢、成蝦規格不均勻,對行業造成了巨大的經濟損失,同時也存在將外來病原傳入我國的風險。 “以前談判的是價格,現在關注更多的是種蝦的質量。隨著種蝦市場競爭加劇,國外種蝦公司會越來越重視中國市場,國內苗企也要反映述求,爭取更多的話語權,這是促使雙方重新回到談判桌上的主要原因。加強平等的互動交流,這對雙方都有好處。”彭樹鋒說到。 可以說,在這個背景之下,國內種苗企業與國外種蝦公司再一次回到談判桌上既是雙方企業的需要,也是行業發展的必然。 2、到底都談了些什么 種蝦企業 國外種蝦公司代表 國內種蝦新品種企業代表
蝦苗企業 蝦苗企業嘉賓
專家
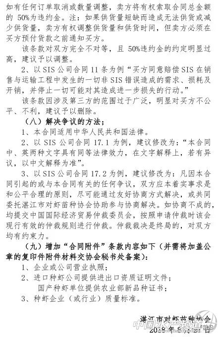
在這次會議上,雙方還就種蝦合同部分條款如贈送比例、質量要求、價格或報酬、履行期限、地點和方式、違約和責任、解決爭議的方法等進行了磋商。(見下圖) 3、無論談的結果如何,談的本身就非常有意義 過去,種蝦牢牢控制在國外種蝦集團手中,單個企業無法與國外壟斷巨頭抗衡,現在協會能夠以利益為紐帶將大家組織起來,代表行業爭取話語權,是中小企業可以依托的抱團平臺,這也預示著今后行業發展的一個方向。 “協會將2018年定為湛江蝦苗品牌回歸的元年,我們也不會再用‘松散’這個詞形容我們的行業,實際上湛江的苗企,特別是中小型苗企抱團發展的意愿已經越來越強烈,大家也達成一定的共識,協會和企業都不再是一個松散的組織。種苗協會正是充當這樣一個角色:以企業為主體,連接更多的資源,建立良好的市場環境,通過協會讓企業更有話語權,可以集中反映會員的訴求。”彭樹鋒說到。 現在,我們已經在行業內看到,無論是協會還是產業聯盟,已然成為一種重要的產業組織形式,對行業發展具有重要的意義。這些行業自組織堅持自籌經費、市場化運作,致力推動行業自律、維護企業利益,承擔起“行業自律”的作用。 “湛江種苗行業發展已經進入新的歷史時期,協會的角色也進入了新的階段。這次我們所提出來的修改意見,都經過理事會的反復斟酌討論以及協會的特聘律師修改,所以,這個對雙方都是公平的。”彭樹鋒說,“當然,我不知道這次商談最后能達到什么效果,但雙方如果能達成部分條款的共識,會議就達到了預期!” |

| 重點推薦 |
| |
免責聲明:
1、凡本網注明“來源:水產前沿網”的所有作品,均為水產前沿網合法擁有版權或有權使用的作品,未經本網授權不得轉載、摘編或利用其它方式使用上述作品。已經本網授權使用作品的,應在授權范圍內使用,并注明“來源:水產前沿網”。違反上述聲明者,本網將追究其相關法律責任。
2、凡本網注明“來源:XXX(非水產前沿網)”的作品,均轉載自其它媒體,轉載目的在于傳遞更多信息,并不代表本網贊同其觀點和對其真實性負責。
3、如本網轉載涉及版權等問題,請作者在15天內來電或來函與水產前沿網聯系。聯系方式:020-85595682。
