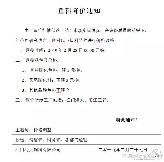
| 中國水產頻道原創報道, 文/ 水產前沿 唐東東 2月27日,距離上次降價僅一周時間,廣東海大集團旗下廣州大川、廣州海維、江門海大再次發布降價通知,擬從2月28日零時開始,對普通膨化魚料和叉尾膨化料分別下調3元/包。加上2月20日下調的2元/包,廣州大川等普通膨化魚料一周內總計下調5元/包。據廣州大川相關人士透露:“后面降價將不再跟隨原料走勢,而是基于企業自身的節奏。”言下之意,似乎還會有進一步的降價行為。 業者分析認為,廣州大川再挑降價,除了救市與養殖戶共渡難關外,另有重要原因還是對今年的市場感覺到增量壓力。今年1-2月份,廣東水產料受暖冬+高存塘量刺激,飼料企業的銷量同比都得到了大幅增長,有些企業甚至高達130%的增幅。但低魚價難以支撐養殖戶后續的投料意愿和新養殖季期間的投苗意愿,因此第二、三季度飼料企業將迎來真正的挑戰,會面臨上量乏力的壓力。 這種市場形勢下,通過降價來刺激養殖市場將是最為直接的有效方式。而且,今年原料價格如豆粕仍有下降的勢頭,意味著飼料企業有挑起或參與價格戰的資本。有飼料企業負責人稱,廣州大川等企業挑起第二輪降價很正常,在低迷行情和原料下行勢頭的雙重影響下,飼料企業為了保量和活下去,接下來降價、促銷的行為極可能一波接一波。 短短幾天,海大飼料價格就下調2次,今日(2月28日)正式實施降價。魚價暴跌、行情幾近陷崩盤態勢,海大再次援手救市,可能又引發行業新一輪降價潮?我們拭目以待! 附:各飼料企業下調料價信息 廣州大川公司魚料價格調整通知 由于近期魚價行情過于低迷,客戶養殖壓力巨大,經研究決定,在保證產品質量的前提下,對以下魚料品種進行價格調整: 一、調整時間:2019年2月28日00:00開始; 二、調整品種及價格: 草魚膨化料降3元/包。 叉尾膨化料降3元/包。 其他品種保持不變。 三、調價所涉及工廠:廣州大川。 特此通知! 廣州市大川飼料有限公司 2019年2月27日 廣州海維飼料價格調整通知 由于近期魚價行情過于低迷,客戶養殖壓力巨大,經研究決定,在保證產品質量的前提下,對以下魚料品種進行價格調整: 一、調整時間:2019年2月28日00:00開始; 二、調整品種及價格: 草魚膨化料、羅非膨化料、叉尾膨化料降3元/包。 其他品種保持不變。 三、調價所涉及工廠:廣州海維。 特此通知! 廣州市海維飼料有限公司 2019年2月27日 江門海大飼料價格調整通知 |

| 重點推薦 |
| |
免責聲明:
1、凡本網注明“來源:水產前沿網”的所有作品,均為水產前沿網合法擁有版權或有權使用的作品,未經本網授權不得轉載、摘編或利用其它方式使用上述作品。已經本網授權使用作品的,應在授權范圍內使用,并注明“來源:水產前沿網”。違反上述聲明者,本網將追究其相關法律責任。
2、凡本網注明“來源:XXX(非水產前沿網)”的作品,均轉載自其它媒體,轉載目的在于傳遞更多信息,并不代表本網贊同其觀點和對其真實性負責。
3、如本網轉載涉及版權等問題,請作者在15天內來電或來函與水產前沿網聯系。聯系方式:020-85595682。
