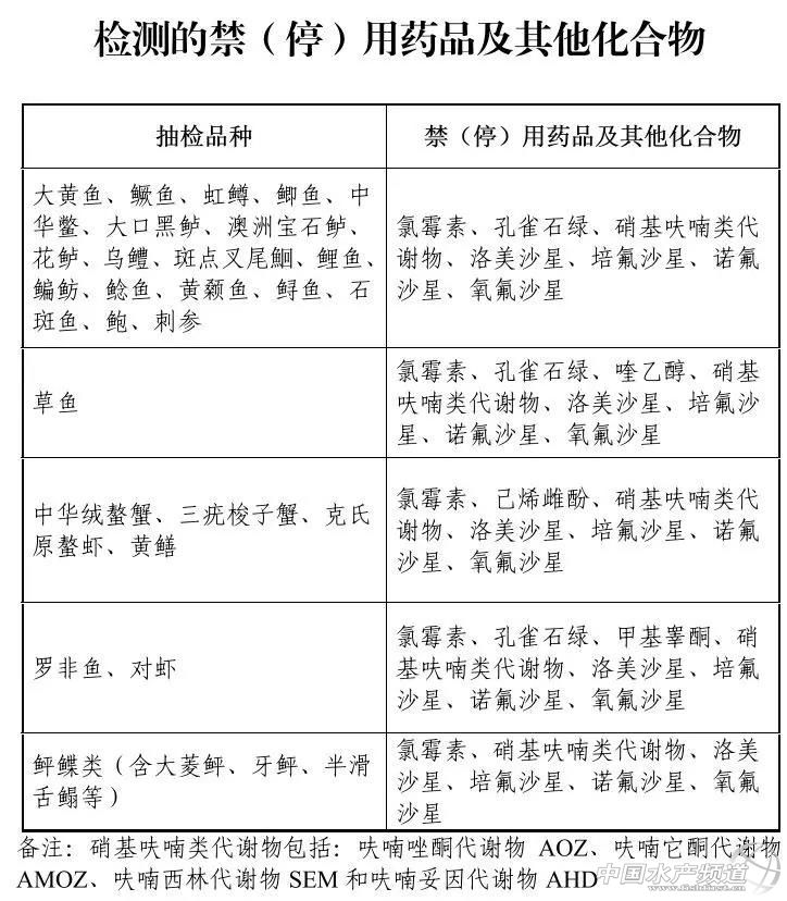
文/ 水產前沿 李釩 中國水產頻道原創報道,全球蝦業一盤棋。特別是南美白對蝦,是國際化程度最高的品種,也是極具市場活力和盈利能力的品種。作為現代蝦農,不僅要了解國內動態,更要了解國外信息,才能更好規劃生產,養好蝦,賣好蝦。為此,我們將定期精選近日全球蝦產業的最新市場動態,最新技術以及多方點評,形成固定欄目,讓你足不出戶就可以了解全球“蝦訊”。 全球對蝦消費走低,蝦價后市如何? 來自今天較早的數據,全球最大的對蝦消費國(地區)的新冠疫情情況:歐洲累計確診近106578例、美國13680例、日本956例、韓國8565例、加拿大873例。除了韓國和日本,美國和歐盟的形式不容樂觀。 而對蝦主產國的累計確診情況如下:馬來西亞900例、印尼309例、泰國272例、印度173例、厄瓜多爾260例、越南75例。基本上都條于發展期,高峰期還沒有到來,這些地區大多人口密集,每天都有新增人數,形勢也不容樂觀。 對蝦是全球最活躍的海產品,如此背景下,各個市場已經出現較大反應。 越南的水產品產業嚴重依賴中國市場,受新冠疫情的影響,越南的海鮮產業工人損失嚴重。以前,他們一周工作6天,現在一周只工作4天,從而影響了工資收入。但現在中國疫情得到有效控制,他們也松了一口氣,但完全恢復還需要一段時間,樂觀的估計他們認為4月底可以恢復正常。 厄瓜多爾近日前宣布關閉所有口岸來控制新冠肺炎疫情蔓延,但貨運航班并不包括在內。厄瓜多爾是農業大國,向全球出口對蝦和香蕉,如果國內外疫情得不到控制,將會對厄瓜多爾的對蝦產業造成極大的影響。 專注于歐洲市場的國家,例如孟加拉國和印度,將面臨特別困難的局面,這些國家向歐洲的蝦類產品的銷量在未來幾個月肯定會進一步下降,預計到夏天歐洲的蝦總消費量將下降多達20%。 目前,東南亞的對蝦主養國已經進入新一輪的養殖投苗,印度、泰國、印尼和越南近期的蝦價都出現了小幅波動,但如果隨著接下來幾個月全球疫情得不到控制,產量又在增長,全球產能過剩導致全球蝦價下降可能會再次出現,下半年對蝦養殖的積極性也會下降。 珠三角蝦價再漲,有望破“3” 隨著現在疫情的好轉,各大地區開始復工復產,從外賣恢復,到堂食逐漸恢復,因此近日的蝦價也在回暖。時至3月中旬,國內大部分地區蝦價已經基本保持上漲態勢。對比上周同期,珠三角地區蝦價上漲了2-3元/斤,漲幅最大的達到4元/斤。收購商表示,疫情已經明顯好轉,更多酒店、餐飲都開始營業,批發市場人流量明顯增多。兩個“明顯”的變化帶動了蝦價的穩步上升。今天有中山地區養殖戶表示,今天35頭蝦成交價26.5元,或許明天還要漲,所以有蝦中趁著今天價格已經及時加單,業者表示蝦價很快要破“3”,大規格蝦需求明顯增多。 當中國疫情爆發時,由于關閉貿易以及消費疲軟,進口量減少,東南亞很多對蝦主養國將目光投到美國和歐盟市場。現在形勢反過來了,將重點集中“大市場”上,那就是中國。 從另一個層面來講,非洲豬瘟(ASF)和新型冠狀病毒將進一步改變中國的市場需求,豬、雞等陸生動物的市場或將進一步有降低,而海鮮(魚蝦)的市場份額則會迅猛增加。這一點值得業者關注。 在當前情況下,蝦農必須保持警惕,不要太沖動:行情不好預測,牛市不是說來就來,養蝦千萬不要賭,該出手時就出手。 嚴查違禁獸藥殘留,養戶需謹慎 為落實黨中央、國務院關于應對新冠肺炎疫情、做好農產品穩產保供、抓好“菜籃子”產品生產等工作部署,加強水產養殖用獸藥及其他投入品使用的監督管理,提升養殖水產品質量安全水平,加快推進水產養殖業綠色發展,根據《中華人民共和國漁業法》《中華人民共和國農產品質量安全法》《獸藥管理條例》等法律法規規定,農業農村部制定了《2020年國家產地水產品獸藥殘留監控計劃》《2020年海水貝類產品衛生監測和生產區域劃型計劃》《2020年水產養殖用獸藥及其他投入品安全隱患排查計劃》。在對蝦方面重點查氯霉素、孔雀石綠、甲基睪酮、硝基呋喃類代謝物、洛美沙星、培氟沙星、諾氟沙星、氧氟沙星。 蝦苗檢測不過關,1000多萬尾蝦苗被無害化處理 如東縣南美白對蝦協會第343期消息稱,近日,某苗企1000多萬尾苗種,分布7個池號,協會苗檢平臺檢測結果腸肝胞蟲呈陽性,該苗企申請協會苗檢平臺監管,今天下午,對該批次的苗種,例行無害化排塘處理。為此,該企業回退當期購苗客戶訂單,直接經濟損失50萬元。協會苗檢平臺,苗種檢測結果呈陽性的苗種不流入銷售市場,實現無害化排塘處理,已成為如東苗企的一種自覺自愿的行為,如東對蝦行業的一種風尚。 |

| 重點推薦 |
| |
免責聲明:
1、凡本網注明“來源:水產前沿網”的所有作品,均為水產前沿網合法擁有版權或有權使用的作品,未經本網授權不得轉載、摘編或利用其它方式使用上述作品。已經本網授權使用作品的,應在授權范圍內使用,并注明“來源:水產前沿網”。違反上述聲明者,本網將追究其相關法律責任。
2、凡本網注明“來源:XXX(非水產前沿網)”的作品,均轉載自其它媒體,轉載目的在于傳遞更多信息,并不代表本網贊同其觀點和對其真實性負責。
3、如本網轉載涉及版權等問題,請作者在15天內來電或來函與水產前沿網聯系。聯系方式:020-85595682。
