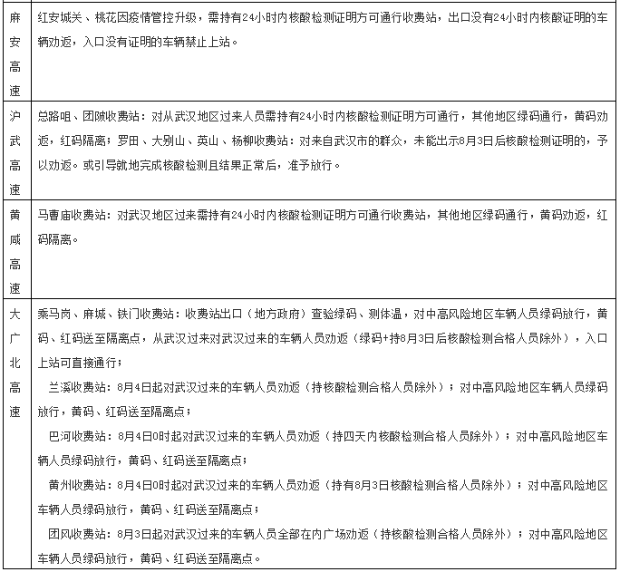
文/ 水產前沿 唐東東 水產前沿網原創報道,8月3日,湖南張家界發布2021年第20號令,要求即日起在張家界境內的居民、游客等所有人員不得離開張家界,積極配合做好疫情防控工作。這讓張家界的飼料企業逐漸焦慮,進出受限意味著飼料原料將進不來、成品也將出不去。“我這邊已經停產了。”8月6日,張家界市新瑞生物飼料有限公司董事長羅祖國無奈反饋道。 由于湖南水產料銷售有收預存款的傳統,養殖戶、經銷商在年前就把飼料款打給企業,現在運輸車輛不準進出張家界后,對于市外已收預存款的客戶,羅祖國表示只好將飼料款退還,“還好預存款基本上用得差不多了,需要退的款不是很多”。 張家界飼料企業所面臨的困境,湖南省飼料工業辦公室相關工作人員表示已有了解。“我們也跟張家界的飼料企業講,現在疫情防控是頭等大事,此前因為防控不利張家界已經免了不少官員。盡管飼料是民生物資不錯,且湖南省農業農村廳在8月3日也下發了《關于維護畜牧業正常生產流通秩序保障畜禽產品市場供應的通知》,但還是要遵守各地的疫情防控政策。現在基本上中低風險區只要有相關的證明材料,通行問題不大,只是高風險區會麻煩點,不過從嚴要求也是為了防疫需要。如果飼料生產和銷售受到影響,可以考慮:一是做張家界本土的市場;二是通過轉運的方式進出。”該工作人員稱。 “我們飼料辦也向上級部門反饋過疫情可能對飼料生產方面的影響,但是領導說至少現在全省還沒有一家養殖企業說自己的魚、豬、雞沒有飼料吃,要餓死了。如果出現像去年那樣的情況,省里邊肯定早就開始應對了。現在只是張家界的影響比較大,但特殊時期付出些成本也沒辦法,那么多景區、餐館都關門了,他們也沒有任何收入。”上述工作人員說。 不過,事態可能會逐漸緩和。據羅祖國反映,今天開始當地又進行了新一輪的核酸檢測篩查。“每兩天檢測一次,還經過兩次大概一周的時間,如果沒有新增病例出現,應該防控會有些放開。” 常德目前除了對健康碼、行程卡為黃碼、紅碼的人嚴控之外,對飼料原料及成品的運輸影響倒不大。湖南正園集團董事長肖樊表示,現在的疫情防控措施對公司影響不大,除了發貨往湖北因當地封路較多有些影響,更多是體現在客戶的心理上,以前可能就備一個星期的庫存,現在為了確保供應,客戶會集中備貨半個月甚至更長的時間,導致我們的生產面臨一些壓力。 相比疫情防控,反而是為了優先保障居民用電,對飼料企業等限制用電的舉措,對飼料生產的影響更大。對此,湖南省飼料工業辦公室工作人員表示“更沒法評論”。“現在供電緊張,國家、政府肯定是優先保民生,當下也不是不讓飼料企業生產,只是白天不可以,要轉到晚上生產。總的來講,特殊時期難免會出現部分受益、部分受損的情況。” 湖北由于去年受到比較大的創傷,因此部分區域出現零星疫情后,全省開始嚴防嚴控,部分高速的收費站,需要持核酸檢測證明,才能通行。8月6日下午3點起,荊門沙洋縣執行2021年第6號令,稱:鑒于當前嚴峻的疫情防控形勢,為了堅決堵住外來疫情輸入、堅決切斷縣內疫情交通傳播途徑,將對五里鋪鎮、沈集鎮、馬良鎮、曾集鎮所有與荊門交界農村道路實行封閉。 天門粵海飼料有限公司總經理李鵬表示:“目前整體的局勢給人感覺是越來越嚴,今天有客戶從荊州、洪湖過來拉貨,回去的時候路上就比較困難了。另外,現在草魚價格出現回落,可能也跟疫情防控后,跨省運輸受限導致魚車減少有關。” 荊州市飼料工業協會秘書長周興武反饋稱,目前由于荊州部分區域出現疫情,嚴防嚴控的措施對飼料的生產開始有一點影響。“有一些原料比如青餅、油糠等,運輸途中或者返回后要求司機和貨主持有48小時核酸檢測報告。如此一來,生產用料一是不能及時到位,二是因貨源緊張,不能按時供應導致價格上漲;三是運費上漲。”周興武說。據荊州新希望飼料有限公司總經理李剛反饋,目前運費大致上漲10元/噸。 荊州展翔飼料有限公司總經理劉海軍也表示目前對飼料生產有一定影響,主要體現在運輸費用上漲,以及運輸車輛不愿意去中高風險區,出現找不到車的現象。“現在防控局勢越來越緊,不知道后續會怎么樣。”至于當前飼料成品下塘口是否受阻,周興武表示還好。 出于疫情防控的需要,湖北部分高速的收費站,需要持核酸檢測證明,才能通行,具體如下: |

| 重點推薦 |
| |
免責聲明:
1、凡本網注明“來源:水產前沿網”的所有作品,均為水產前沿網合法擁有版權或有權使用的作品,未經本網授權不得轉載、摘編或利用其它方式使用上述作品。已經本網授權使用作品的,應在授權范圍內使用,并注明“來源:水產前沿網”。違反上述聲明者,本網將追究其相關法律責任。
2、凡本網注明“來源:XXX(非水產前沿網)”的作品,均轉載自其它媒體,轉載目的在于傳遞更多信息,并不代表本網贊同其觀點和對其真實性負責。
3、如本網轉載涉及版權等問題,請作者在15天內來電或來函與水產前沿網聯系。聯系方式:020-85595682。
