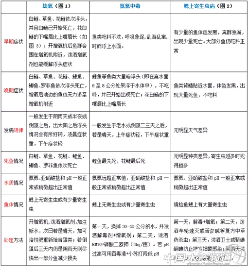
| 文/圖 福建大北農科技有限公司 段星 中國水產頻道獨家報道,陰雨連綿阿的四五月已經過去了,炎炎夏日正在逼近。水產養殖又要進入水質惡化、魚病多發的時期。國學經典《黃帝內經》強調“善治病者,治未病”,意思是說善于治病的人不會讓人發病或在發病早期的時候就能夠及時治好,因為這樣損失是最小的。但是有些養殖朋友經驗不夠,或是受限于池塘條件難免會出現一會問題。為了幫助廣大養殖朋友對癥下藥,及早治好魚病,特撰寫此文。 先看下面幾張圖,如果不看圖示,你能區分出這些魚浮頭的原因嗎? 圖1 缺氧浮頭 圖2 車輪蟲大量寄生而呆浮水面的魚 圖3 因氨氮中毒而缺氧的白鰱 通常魚浮頭有三種原因:水中缺氧、氨氮中毒和鰓上有寄生蟲,表現出的浮頭癥狀也不完全相同,具體參見表1。 表1 魚浮頭的三種原因解析 當然在現實水產養殖中,有時候不單單是由缺氧或氨氮中毒或寄生蟲病引起,有時候可能是三者中的任意二者甚至三者同時引起。比如今年4月轟動全國的惠州潼湖農場近20萬斤死魚事件,有人檢測氨氮含量遠超正常值,推斷是氨氮中毒所致,有人根據大量魚浮頭推斷是倒藻之后缺氧所至,氨氮中毒應該會有暗浮頭的癥狀。大北農水產科技集團技術服務團隊在經過詳實的問診和仔細的實地調查之后,綜合分析,終于發現是由急性氨氮中毒+缺氧引起。單單氨氮中毒時,水中溶氧是足夠的,只是魚鰓中毒損壞了,魚不需要搶空氣中的氧,所以才會暗浮頭。但是如果鰓又不健康,水中又缺氧了,魚肯定要搶空氣中的氧,所以惠州潼湖農場張老板的魚才直接表現出缺氧浮頭的癥狀而沒有表現出暗浮頭的癥狀。 那么我們也可以做個假設,寄生蟲病+缺氧同時出現會是什么樣的情況呢?魚是嘴露出水面還是背鰭貼近水面但嘴在水里?死魚順序如何?如何處理? 這得看哪個更嚴重,如果寄生蟲病更嚴重,那么如表1所示寄生蟲相應癥狀表現更多點,比如背鰭貼近水面的魚會更多,鰓上寄生蟲越多的魚死得越多。如果缺氧更嚴重,那么如表1所示缺氧浮頭的相應癥狀會表現更多,比如白鰱先死,底層魚后死,花白鰱的下嘴唇比上嘴唇長等。 另外我們還可以設想寄生蟲病+氨氮中毒,甚至缺氧+寄生蟲病+氨氮同時出現會是什么情況,應該如何處理。 著名抗倭將領戚繼光曾說過:“戰有常法,但無定法,運用之妙,存乎一心。”戰場上瞬息萬變,用兵也要隨機應變,不可拘泥于兵書。同理,我們實踐中遇到的水產養殖問題決不會如教科書上一樣簡單,會出現很多種情況。這需要我們根據具體的情況靈活地采取治療方案,不可照搬教科書上的教條。雖然這不是一朝一夕的事,但只要勤觀察,多思考,多實踐,就一定能“隨心所欲而不逾矩”,藥到病除。 中國水產頻道獨家報道,轉載請說明出處《水產前沿》雜志 www.fuqitext.com ,違者追究法律責任, 謝謝合作。 【關鍵字】:浮頭 水質 水產養殖 |

| 重點推薦 |
| |
免責聲明:
1、凡本網注明“來源:水產前沿網”的所有作品,均為水產前沿網合法擁有版權或有權使用的作品,未經本網授權不得轉載、摘編或利用其它方式使用上述作品。已經本網授權使用作品的,應在授權范圍內使用,并注明“來源:水產前沿網”。違反上述聲明者,本網將追究其相關法律責任。
2、凡本網注明“來源:XXX(非水產前沿網)”的作品,均轉載自其它媒體,轉載目的在于傳遞更多信息,并不代表本網贊同其觀點和對其真實性負責。
3、如本網轉載涉及版權等問題,請作者在15天內來電或來函與水產前沿網聯系。聯系方式:020-85595682。
